Stock Information
Board members
Share holder | Number of shares | Precentage of ownership |
L.Khurelbaatar | 286,195,300 | 70% |
Public shares | 122,655,128 | 30% |
Total | 408,850,428 | 100% |
Get information about stocks
Organization name | Monos Foods JSC | Golomt Capital LLC |
Phone number | 7777-3525 | 7012-1530 |
Web | www.monosfoods.mn | www.golomtcapital.com |
About us
In order to support the health of our people, Monos Foods JSC produces food and food supplements rich in vitamins and minerals using the raw materials of medicinal plants grown in Mongolian soil.
The governing body of Monos Food JSC is the Shareholders' Meeting. The shareholders' meeting discusses and determines important decisions about the company's operations, elects board members, and issues guidelines for the remuneration of board members and executives.
Executive management

A.Otgondari
MonosFoods JSC - CEO
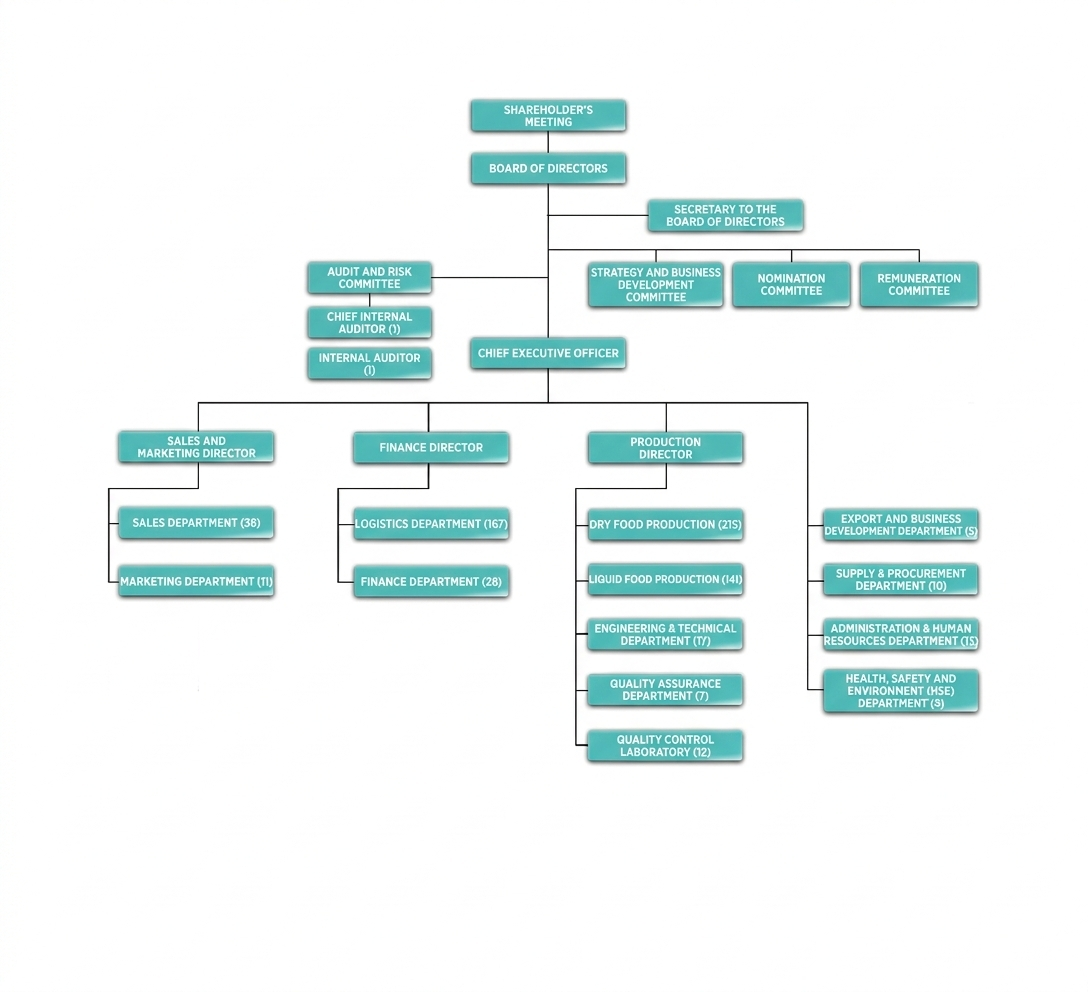
Бүтэц, зохион байгуулалт

Financial Information
Үзүүлэлт /мянган төгрөг/ | 2021.01.01 /аудитлагдсан/ | 2021.06.30 /аудитлагдаагүй/ |
Хөрөнгө | ||
Эргэлтийн хөрөнгө | 5,623,617 | 6,594,580 |
Мөнгө, түүнтэй адилтгах хөрөнгө | 58,125 | 346,208 |
Дансны авлага | 2,556,793 | 2,899,437 |
Татвар, НДШ - ийн авлага | 38,306 | 34,630 |
Бусад авлага | 35,813 | 37,671 |
Бусад санхүүгийн хөрөнгө | - | - |
Бараа материал | 2,466,268 | 2,678,375 |
Урьдчилж төлсөн зардал/тооцоо | 468,313 | 598,258 |
Эргэлтийн бус хөрөнгө | 13,617,954 | 13,262,916 |
Үндсэн хөрөнгө | 13,091,043 | 12,746,259 |
Биет бус хөрөнгө | 438,095 | 427,841 |
Хойшлогдсон татварын хөрөнгө | 41,016 | 41,016 |
Бусад эргэлтийн бус хөрөнгө | 47,800 | 47,800 |
Нийт ХӨРӨНГӨ | 19,241,571 | 19,857,495 |
ӨР ТӨЛБӨР БА ЭЗДИЙН ӨМЧ | - | - |
Өр төлбөр | - | - |
Богино хугацаат өр төлбөр | 5,929,757 | 5,409,998 |
Дансны өглөг | 664,411 | 673,702 |
Цалингийн өглөг | 57,508 | 57,508 |
Татварын өр | 553,856 | 619,648 |
НДШ-ийн өглөг | 39,142 | 3,738 |
Богино хугацаат зээл | 4,114,346 | 3,417,270 |
Зээлийн хүүгийн өглөг | 78,452 | 9,605 |
Ногдол ашгийн өглөг | - | 286,198 |
Урьдчилж орсон орлого | 5,415 | 4,699 |
Нөөц өр төлбөр | 39,264 | 39,264 |
Бусад богино хугацаат өр төлбөр | 377,363 | 298,365 |
Урт хугацаат өр төлбөр | 11,670 | 1,011,670 |
Урт хугацаат зээл | - | 1,000,000 |
Бусад урт хугацаат өр төлбөр | 11,670 | 11,670 |
Нийт Өр төлбөр | 5,941,427 | 6,421,668 |
Эздийн өмч | 13,300,144 | 13,435,827 |
Өмч - Хувьцаат | 2,318,182 | 2,318,182 |
Халаасны хувьцаа | - | - |
Нэмж төлөгдсөн капитал | 6,835,733 | 6,835,733 |
Хөрөнгийн дахин үнэлгээний нэмэгдэл | 616,144 | 616,144 |
Хуримтлагдсан ашиг | 3,530,086 | 3,665,769 |
Нийт ӨР ТӨЛБӨР БА ЭЗДИЙН ӨМЧ | 19,241,571 | 19,857,495 |
Operational report
The Board of Directors

L.Khurelbaatar
Chairman
Founder of Monos Group, "Hero of Labor" of Mongolia, Academician

A.Otgondari
Member of Board
Monos Foods JSC- CEO

Kh.Anand
Member of Board
CEO of Monos Group

Kh.Solongo
Member of Board
COO of Monos Group

Ts.Tsetsegbadam
Member of Board
Monos Group CFO

Ch.Chinzorig
Independent member of Board
Global Logisitics- CEO

B.Gantulga
Independent member of Board
Ard Life LLC- CEO

Ch.Battogtoh
Independent member of Board